1 住宅建筑声环境
住宅建筑是人们生活、休息、睡眠的重要场所,其声环境质量不但影响居住的舒适度,而且事关居住者的身心健康。
首先,居家生活需要安静,特别是,休息睡眠更需要安静,这就要求建筑应降低室内外噪声传入,如窗外的城市干线、高速公路、轻轨线路、机场航运等交通噪声;建筑内部的噪声也不容忽视,如电梯运行的隆隆声,地下室水泵的嗡嗡声,空调室外机的转动声,楼内供暖机组的振动声,通风机的呜呜声,变压器的蜂鸣声,PVC下水管道的冲水声,发电机的轰鸣声,地下污水泵排水声,水龙头用水的水管湍振声,关门时的咣当声等,这些噪声使人们的安居环境受到极大的干扰和破坏。。
人们生活在各自的空间,互相之间需要私密性。例如,两户邻居家庭生活,既不应相互看到,也不应相互听到,否则不仅尴尬,还容易产生矛盾。建筑隔声是私密性的根本保障。因传递机理的不同,隔声分为两大类:一类是空气声隔声。所谓空气声,指的是声源发出声音后,先是经过空气传播,再撞击建筑结构构件引起构件振动,之后再向另一空间辐射声音的传递过程,例如说话声、电视声等即属于空气声。另一类是撞击声隔声。撞击声是指,声源直接撞击结构构件引起振动,振动再向另一空间辐射形成声音的传递过程,例如楼上的脚步声、孩子跑跳声、拖拽家具滑动声等。
随着人们生活水平不断提高,住户对声环境的要求也日益提高,隔声降噪问题越来越成为住宅品质的痛点之一。但是,以往出于建设经济成本考虑,声环境指标要求较低,与发达国家差距很大,如住宅夜间的噪声限值仅不大于37dBA(2000年WHO世界卫生组织推荐的标准是30dBA),分户墙体的空气声隔声量限值仅不小于45dB,楼板撞击声隔声限值不大于75dB,再加之开发商及设计单位对隔声降噪的认识较为有限,造成长期以来我国住宅声环境品质较为低下。甚至,即便标准不高,但不达标的现象还是时有发生,噪声扰民或隔声问题的投诉屡见不鲜。
2020年以来,国家及地方针对住宅建筑密集地出台了更高的噪声和隔声标准,如2021年1月1日实施的北京地方标准DB11/1740-2020《住宅设计规范》,最先将分户墙空气声隔声标准限值从45dB提高到的50dB,将楼板撞击声标准从75dB严格到65dB,也就是说2021年后批复立项的北京地区新建住宅建筑的隔声标准必须大幅度提高,否则属于不达标行为。自2022年4月1日起实施的国家标准《建筑环境通用规范》GB 55016-2021(全文强条,即强制性工程建设规范,全部条文必须严格执行),将卧室室内夜间允许噪声限值从原来统一的37dBA,分别一跃提高到一类声功能区的30dBA、二三四类声功能区的35dBA、建筑物内声源的33dBA;还有,新修订即将颁布的《民用建筑隔声设计规范》GB 50118-2021,以及即将颁布的新标准GB55xxx-2022《住宅项目规范》,将分户墙隔声量限值从45dB提高到50dB,楼板撞击声隔声限值从不大于75dB严格到65dB,临街外窗隔声量限值从30dB提高到35dB,而且,室内噪声标准要求中还新增了低频噪声限值,使得我国建筑隔声降噪标准体系全面与世界发达国家接轨。这些标准的出台,将大大提高住宅建筑声环境的设计标准,同时也要求设计单位和开发商提高隔声降噪的设计能力和成本投入。
然而以前,由于缺乏法律体系的闭环保护,也就是在规划、设计、建造、销售的建设全过程中缺乏事前公示、事中监督、事后处罚等法律法规保护,即便是设计未达标或施工效果未达标,也很难明确和追究相关责任,再加之住宅噪声隔声问题常常比较隐蔽,开发商和建筑师在建筑图纸上对其不像效果图那样一目了然、购房者入住之前很难直观感受察觉到,一旦入住发现问题,又常常因为结构、装修、荷载、成本等因素弥补改造极为困难,由此产生的矛盾冲突往往久拖而不决,令购房者苦不堪言。
2 新噪声法的新要求
《中华人民共和国噪声污染防治法》已于2021年12月24日第十三届全国人民代表大会常务委员会第三十二次会议通过,并自2022年6月5日起施行,简称2022新噪声法。
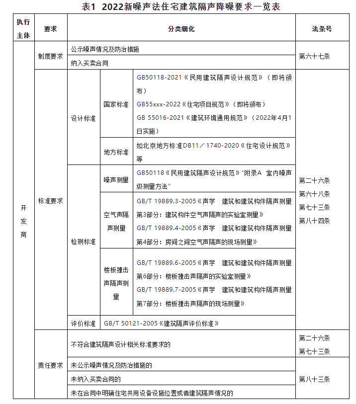
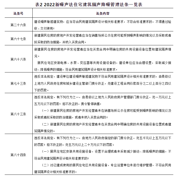
2022新噪声法中,将居住建筑(主要含住宅)列为需要保持安静的噪声敏感建筑物(见第八十八条),并对开发商提出了制度规定可操作性极强的、以隔声降噪标准为依据的、附带有明确法律责任的闭环管理要求,将对法规施行后住宅建筑的声环境保障产生立竿见影的深远影响。表1给出了新噪声法对开发商的具体规定。表2列出了新噪声法住宅建筑隔声降噪相关法条。


4 法律责任
此次新噪声法颁布以后,与以往最大的不同是,对住宅开发商和销售企业给出了明确的违法责任。如果未在销售场所公示住宅噪声情况、或未纳入买卖合同、或未在合同中明确住宅共用设备设施位置或者建筑隔声情况,则开发商或销售企业即属于违法行为,一方面可能面临房管部门的处罚,另一方面因违法在先,如购买方要求,买卖合同可判定无效。如果公示信息或买卖合同中弄虚作假,或噪声隔声等数值与实际不符,轻则可判定销售合同无效,重则,如给购房者造成连带损失,可判定为欺诈行为,并受到加重处罚。
需要指出的是,噪声或隔声问题的民事诉讼案件在以往的司法实践中并不罕见,甚至时有发生。但是,以前的国家标准相对较宽松,大部分开发商在满足一般建筑建设条件下,基本可以达到或在限值附近(如,常用的加气混凝土砌块及条板的隔墙空气声隔声量在老标准限值45dB上下、100-120mm厚楼板上铺保温层等常规楼板做法的撞击声隔声量也在老标准的75dB左右、以及满足保温要求的中空玻璃外窗大都能满足将室外噪声隔绝到室内老标准的37dBA附近),所以购房者即便告上法院,其退房、修补、赔偿等诉求往往很难得到支持,再加上以往声环境诉讼案件往往涉及较多模糊的法律边界问题、鉴定取证专业性也非常强,所以造成诉讼会拖得很久,使得上诉的购房者身心疲惫,心灰意冷。
新噪声法和新标准给予开发商和销售企业前所未有的法律压力,倒逼他们必须正视甚至重视住宅隔声降噪问题。如果仍延续以往对待声环境措施的态度,不达标可能是大概率事件。
《民法典》第四章,产品责任,第一千二百零三条规定,“因产品存在缺陷造成他人损害的,被侵权人可以向产品的生产者请求赔偿,也可以向产品的销售者请求赔偿。产品缺陷由生产者造成的,销售者赔偿后,有权向生产者追偿。因销售者的过错使产品存在缺陷的,生产者赔偿后,有权向销售者追偿。”第一千二百零七条规定,“明知产品存在缺陷仍然生产、销售,或者没有依据前条规定采取有效补救措施,造成他人死亡或者健康严重损害的,被侵权人有权请求相应的惩罚性赔偿”。
噪声和隔声问题是能够危害购房者健康、导致邻里纠纷的,是可能产生损害后果的。根据以上法条,如果住宅产品声环境质量不达标,购房者可依法追偿。
特别是,未来新阶段的声环境标准要求提高了,一旦开发商或销售企业事前重视不足,投入不到位,导致不满足标准时,购房者如若以健康危害、邻里矛盾等为由进行法律追责,则属于“环境污染纠纷”,那么开发商或销售企业必须“举证倒置”,也就是反过来拿出合法证明,证明并非是因自己所销售住宅导致的问题,这对开发商而言是非常被动的。其法律依据是,《民法典》第七章,环境污染和生态破坏责任,第一千二百三十条规定,“因污染环境、破坏生态发生纠纷,行为人应当就法律规定的不承担责任或者减轻责任的情形及其行为与损害之间不存在因果关系承担举证责任。”,
还有一个非常重要问题是鉴定取证问题。按照我国法律规定,民事应执行“阳光取证”,也就是民事案件取证方法要双方取得一致意见,对于住宅声环境而言,就是双方都要同意具备资格的鉴定人,而且测试时一并在场。其法律依据是《中华人民共和国民事诉讼法》“第六十七条,当事人对自己提出的主张,有责任提供证据。第七十九条当事人可以就查明事实的专门性问题向人民法院申请鉴定。当事人申请鉴定的,由双方当事人协商确定具备资格的鉴定人;协商不成的,由人民法院指定。”以往是购房者着急解决问题,大多是积极推动取证过程,而开发商或销售企业(物业)往往处于被动配合角色,常常出现推诿、拖延甚至干扰取证。但是在标准提高、达标难度加大、法律责任明确、且“举证倒置”多因素叠加的新噪声法施行之日后,情况将可能出现逆转,也就是开发商或物业更着急,因为“举证倒置”一旦超过了举证时效,往往开发商或销售企业会被判败诉。
3 技术问题
法律法规提出了制度上的要求,标准规范给出了指标上限值。那么,住宅建筑具体而言,都有哪些需要认真对待的隔声降噪问题呢?
项目选址对于区域声环境质量而言是决定性的。为了避免噪声干扰,住宅选址宜远离机场车站、铁路轻轨、公路干线、工业区等噪声环境较差的区域。交通噪声的影响对于临街住宅非常普遍,尤其是临近高速公路、铁路沿线、城市轨道时,噪声影响就更加显著了。为了降低噪声干扰,一方面,可采用声屏障、绿化隔离带等措施;另一方面,地形条件(如堆坡、高堤等)以及建筑物之间的相互遮挡关系也可进行合理利用。由于种种原因,无法避免交通噪声影响时,可采用隔声窗保护住户室内声环境,但是,因限制了开窗通风,隔声窗方法非常被动。
住区内规划,很大程度上会严重影响住宅声环境。应通过合理布局,利用公用缓冲地带,降低区内机动车噪声影响;应集中布置机房、锅炉房等噪声源,集中进行降噪处理;对住区内社会生活(如底商)噪声应合理控制隔离,有效地使用规划手段营造良好的住区内声环境。
住宅平面设计不良引起的噪声常常令人遗憾。卧室、起居室等噪声敏感房间应尽量避免临街,若无法避免临街,可设置封闭外阳台形成缓冲隔声空间,且宜尽量避免设计透声面积很大的全景窗、落地窗、飘窗等。住户单元平面设计时,分户墙两侧应布置功能用途近似的房间,卧室、起居室、书房等应与厨卫、餐厅等噪声不敏感房间有效分区。电梯井平面布置应禁止与卧室、起居室紧邻,这是因为,电梯上下运行时,振动会通过井壁上的轨道传递给隔墙,进而直接将噪声辐射到住户室内。在国内,因电梯噪声扰民问题所引发的纠纷不胜枚举,究其原因几乎全部是因为平面上的紧邻关系。如果设计中出现卧室、起居室与电梯紧邻的特殊情况时,电梯井必须进行有效的吸、隔声处理,顶层机房也需要对曳引机等做隔振处理。
需注意防止住区内机房、水泵、风机、变压器等设备设施的噪声干扰,设备设施不应与卧室、起居室紧邻布置。时常,出于容积率等因素的考虑,水泵、变压器等噪声设备被设置在负1层。设备运行时,上层住户会受到固体传声所形成的二次噪声影响,这种结构噪声的传递可能不仅止于1层。为了防止这种情况,必须根据设备噪声的振动状况,合理采用吸声、隔声、减振等综合有效手段,特别是处理好隔振问题(例如采用浮筑隔离基础、更换高效减振器、软连接处理等),切实有效地降低设备设施噪声对住户的干扰。
室内设备有增多趋势,如卫生器具、给排水管道、排风排气装置,以及高档住宅的空调风机盘管末端等,其噪声干扰不容忽视。应注意选用低噪声设备(如铸铁排水管、静音水管、静音风机、静音风机盘管等)或低噪声系统(如同层排水技术、全新风空调系统)来降低室内噪声。室内设备选型时,应将噪声参数作为重要考核指标,防止破坏住宅的安静。
4成本问题
任何性能提高,不可以不付出一定成本的。在新噪声法的强力督促下,开发商可能需要聘请更具隔声降噪经验的建筑师或声学顾问以解决“公示噪声情况及防治措施”、“纳入买卖合同”等前置法律文书中的声学技术问题,需要委托专业声学检测单位检测乃至验收隔声降噪效果,需要采购声学效果更好的墙体、楼板、乃至门窗、设备等(特别是为了提高隔声量,有可能必须采用加厚的墙体或楼板,由此导致室内使用面积或层高降低),甚至,还有可能因经验不足而未达到噪声隔声标准而受到法律的处罚,这些都可能是成本!
实际上,隔声降噪本身是一整套从规划、到设计、到施工、到材料、到验收、到交付的链式系统工程,前置处理措施越到位,后续环节成本付出可能越小。例如,选址规划阶段能够充分利用计算机模拟技术对住宅防噪距离或建筑之间遮挡关系进行优化设计获得良好的降噪效果,要比事后设计采购隔声窗的被动方法更高效、更节约成本;再如,在建筑设计充分利用承重墙作为分户墙(重量大的墙体天然隔声量高,即隔声理论中的质量定律),要比被迫采用厚厚的高隔声量轻质墙体更节约空间、更省工省料省成本;在施工和材料选用环节,增加声学现场中期检测和材料的实验室复核测试,比完工后才发现存在隔声不良的隐蔽施工或声学不合格材料已经被安装进去了的“亡羊补牢”要主动多了。还有,施工过程中的漏洞、孔隙等漏声部位必须进行有效封堵,否则,即使墙体或楼板的隔声量再高,都会因为缝隙漏声而造成隔声性能大打折扣。
另外,有些为了隔声降噪可能会产生隐形附加成本。例如,减低楼板撞击声的浮筑楼板构造,为了获得更高的隔声指标,不但减振垫层上的混凝土层更厚直接增加了建筑成本,而且混凝土垫层厚了重量荷载也就大了,更大的荷载需要梁柱及基础结构的加大加厚,由此形成隐性附加成本。
总之,通过科学合理的各环节声学控制,住宅建筑隔声降噪的成本是可以大大优化的,否则,难免事半功倍。
5 结语
建筑大师路易斯•康曾说过,安静和光共同谱写了“环境的灵魂”。安静令人舒适、健康,有助人们集中精力,而噪声和嘈杂声令人心烦意乱,使人烦恼。人类数百万年的进化过程中,自然环境基本都是安静的,我们人类的基因也是追寻宁静的,只有近100多年来工业化出现以后,噪声才逐渐蔓延开来,不断污染着人们周围的环境。
声音与人如影随形,住宅建筑声环境与人们朝夕相处,就像一日三餐的饮食一样,我们不需要那些油炸膨化食品一样的恼人噪声,我们需要的是富有营养、品质高贵的安静环境。新噪声法为住宅建筑的隔声降噪提出了更高要求的新指引,开发商和设计师们,必须采取切实可行的降低噪声、提高隔声的技术措施,达到甚至优于国家以及地方的限值标准,才能够为安静睡眠、休息静养等人类最朴素也是最珍贵的居住环境提供根本性的健康保证。
文章来源:清大建声实验室
如有侵权,请联系我们删除哦!